«Мы разработали новую схему терапии рака прямой кишки на основе хлорохина. Сегодня он активно применяется медиками как препарат против малярии. Однако относительно недавно ученые выяснили, что это лекарство обладает противоопухолевыми свойствами. Кроме того, в терапии мы использовали соединение, названное CL-43, которое значительно повысило эффективность хлорохина. Эксперименты на опухолевых клетках прямой кишки человека показали действенность предложенной терапии», — рассказала «Известиям» научный сотрудник лаборатории защитных механизмов клетки ИНЦ РАН Алина Никотина.
«Предложенная нами терапия подтверждает эффективность хлорохина в качестве противоопухолевого препарата, причем мы показали это на клеточных линиях, полученных от пациентов с разной стадией развития рака. Его эффективность повышает CL-43, значит, в процессе химиотерапии возможно уменьшение дозировки препаратов, что, в свою очередь, уменьшит проявления побочных эффектов», — пояснила Алина Никотина.

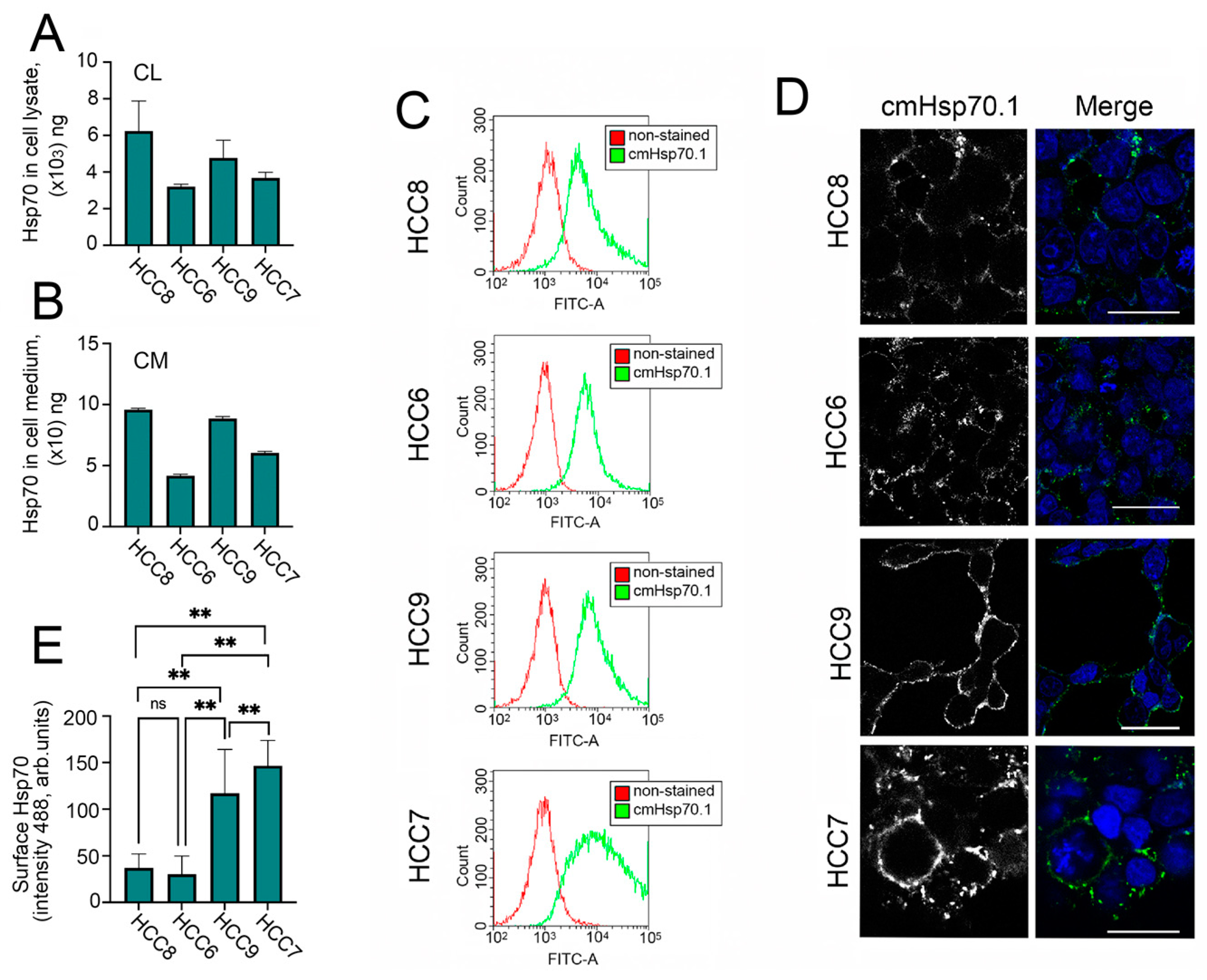
Схема анализа уровня белка теплового шока Hsp70 и его локализация в клетках опухоли толстой кишки. Источник: Пресс-служба Института цитологии Российской академии наук
«Основываясь на результатах этой работы, можно сделать вывод, что определенный механизм приводит к эффективной гибели клеток рака толстой кишки пациента, устойчивых к стандартным противоопухолевым препаратам. Комбинация CL-43 и хлорохина привела к почти 100-процентной гибели популяции клеток колоректального рака разных стадий, что указывает на потенциальную возможность использования этой схемы в клинической практике», — уверен специалист.Примечательно, что для исследования использовались культуры опухоли с установленной лекарственной резистентностью к стандартным противоопухолевым препаратам.
«Результаты проведенного исследования очень обнадеживают, поскольку рак прямой кишки — одна из наиболее устойчивых к химиотерапии локализаций. Хлорохин прежде уже рассматривался в качестве противоопухолевого средства, однако его эффективность оказалась недостаточной, а токсичность в больших дозах высокой. Именно поэтому вызывает особый интерес исследование, проводимое в ИНЦ РАН. Тем не менее, прежде чем рассматривать такую комбинацию в качестве возможного способа лечения пациентов, требуется провести немало исследований», — сообщила «Известиям» врач-онколог, заведующая отделением противоопухолевой лекарственной терапии Клинического центра Сеченовского университета Анастасия Фатьянова.Сейчас доработка новой схемы терапии продолжается. В долгосрочной перспективе ученые займутся ее внедрением в широкую медицинскую практику, однако для этого потребуется проведение многолетних доклинических и клинических испытаний. Проект выполнен при поддержке Российского научного фонда. Результаты исследования опубликованы в научном журнале Pharmaceuticals.