В современном сельском хозяйстве набирают популярность средства для борьбы с насекомыми на основе так называемых Cry-токсинов — белков, которые синтезирует почвенная бактерия Bacillus thuringiensis. Попадая в кишечник насекомого, токсины нарушают его целостность, что приводит к гибели организма. На рынке средств борьбы с насекомыми Cry-токсины пользуются высоким спросом, так как они полностью безопасны для человека и других млекопитающих и не вредят окружающей среде. Существует большое количество разновидностей инсектицидов, но со временем насекомые все же приспосабливаются к ним, поэтому необходимо искать новые токсины группы Cry, обладающие высокой эффективностью и специфичностью. Для этого биоинформатики изучают геномы бактерий, в которых можно обнаружить ранее неизвестные токсины.
«Инструменты для поиска новых видов Cry-токсинов существовали и раньше: к примеру, программа BtToxin_scanner позволяет обрабатывать биологические последовательности, находя новые виды белков Cry. Тем не менее, возможности этого инструмента крайне ограничены: максимальный объем загружаемых данных в веб-версии составляет всего 16 мегабайт, а также программа способна использовать только последовательности белков, что сильно затрудняет поиск. Перед нами стояла задача создать универсальный инструмент с большой пропускной способностью и возможностью сканирования необработанных геномных данных», — рассказывает руководитель проекта Кирилл Антонец, кандидат биологических наук, старший научный сотрудник лаборатории протеомики надорганизменных систем Всероссийского научно-исследовательского института сельскохозяйственной микробиологии (Санкт-Петербург).

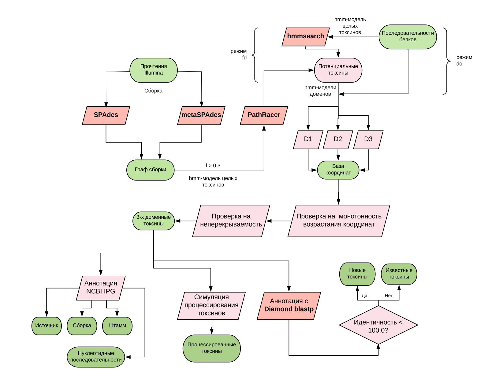
Схема работы инструмента CryProcessor. CryProcessor представляет собой основанный на скрытых Марковских моделях (HMM, Hidden Markov Model) алгоритм, написанный на языке Python3.7 и обладающий высокой пропускной способностью (возможностью обрабатывать большое количество последовательностей). Он позволяет работать как со стандартными файлами для записи биологических последовательностей (в формате FASTA), так и с сырыми данными секвенирования, полученных при помощи платформы Illumina в формате FASTQ. Источник: Shikov et al. / Toxins, 2020
В результате разработчики достигли всех поставленных целей.
«Время обработки данных уменьшилось в пять раз. Максимальный объем в веб-версии составил 400 мегабайт — в 25 раз больше, чем у программы BtToxin_scanner. Увеличилась также и точность обработки данных: нам удалось исправить проблему фрагментированных сборок, когда программа получала лишь часть структуры токсина или не находила его вовсе. Удалось воплотить идею использования необработанных данных: теперь CryProcessor способен исследовать исходные данные секвенирования геномов бактерий, полученные при помощи технологии Illumina», — рассказывает первый автор статьи Антон Шиков, сотрудник Всероссийского научно-исследовательского института сельскохозяйственной микробиологии.

Эффективность CryProcessor. На графике наглядно продемонстрировано преимущество CryProcessor над его аналогом — программой BtToxin_scanner. В обоих режимах работы CryProcessor не только находит больше токсинов, но и более эффективно определяет, какие именно из последовательностей действительно являются новыми, вследствие более полной и обновлённой базы данных, лежащей в основе работы программы. Большая часть последовательностей токсинов Cry, найденных BtToxin_scanner как новые, такими не являются. Источник: Кирилл Антонец
Одной из проблем химических препаратов для борьбы с насекомыми является высокая токсичность, что может представлять потенциальную опасность для человека. У Cry-белков этот недостаток присутствует в меньшей мере: их преимущество заключается в селективности и высокой специфичности, то есть действии именно на клетки насекомых, а не людей. В будущем исследование российских микробиологов поможет увеличить разнообразие микробиологических препаратов, продуцирующих токсины группы Cry и используемых для борьбы с насекомыми-вредителями. Это принципиально важно для сельского хозяйства, ведь именно подобные препараты являются одновременно экономичными и экологичными. Разработчики решили сделать свой проект бесплатным — он находится в открытом доступе на GitHub, а также доступен в виде веб-приложения.